登入 國立虎尾科技大學飛機工程系

忘記密碼?
  • 奧博科技商標

    請登入以管理網站,按下開啟登入視窗

  • home

國立虎尾科技大學飛機工程系

  • Language
    • 繁體中文
    • English
  • Language
    • 繁體中文
    • English
:::
虎科大首頁
NFU Home

國立虎尾科技大學飛機工程系的Logo 國立虎尾科技大學飛機工程系

:::
  • 首頁
  • 系所簡介
    • 系所沿革
    • 教學特色
    • 教育目標
    • 系所位置
    • 中長程發展計畫
    • 專業教室及設備
  • 系所成員
    • 航空與機械科技領域(機械組暨碩士班)
    • 電資與系統科技領域(航空電子組暨碩士班)
    • 無人機與衛星科技領域(碩士班)
    • 航空維修學士學位學程
    • 兼任教師
    • 行政人員
  • 系所法規
    • 大學部
    • 碩士班
  • 課程規劃
    • 大學部
      • 修業課表
      • 課程地圖
    • 碩士班
      • 修業課表
      • 課程地圖
  • 工程教育認證
    • 系友工作場所雇主問卷調查(教育目標)
      • 大學畢業生的雇主問卷調查(教育目標)
      • 碩士畢業生的雇主問卷調查(教育目標)
    • 畢業系友畢業生就業及就學問卷調查
      • 大學畢業生-畢業生就業及就學資料問卷調查
      • 碩士畢業生-畢業生就業及就學資料問卷調查
  • 學生資訊
    • 四技部專題
    • 無人機跨域AI學程
    • 台積電半導體學程
    • 碩士班
    • 其他
  • 教學暨研究型實驗室
    • 教學型場地
    • 研究型場地
  • 活動集錦

計畫

  • web resource image
  • 建置國際級航太維修類產線環境計畫
  • 航空維修訓練中心
  • web resource image

  • 認證
    認證

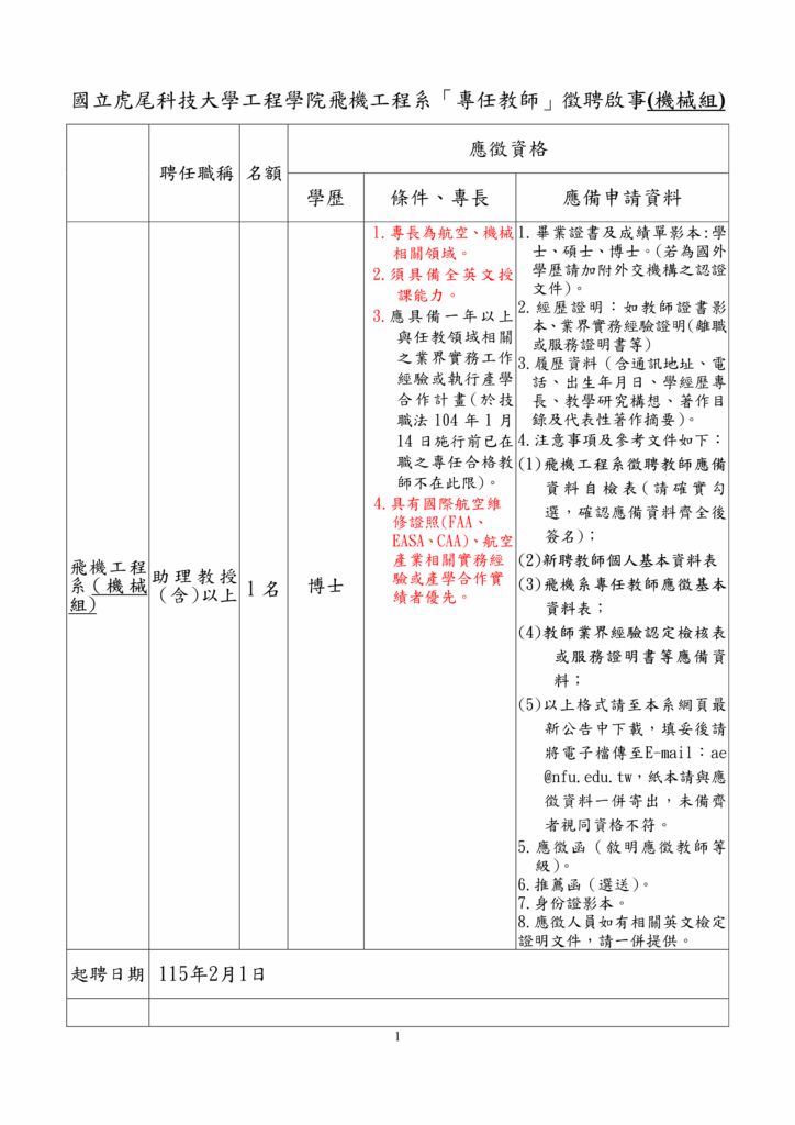
【公告 新聘專任教師(機械組)】114學年度第2學期徵聘專任教師1名(公告至114年8月22日截止收件,郵戳為憑)

  • 2025-07-21
  • AdminAdmin

飛機工程系專任教師應徵基本資料表下載

國立虎尾科技大學飛機工程系徵聘教師應附資料自檢表下載

新聘教師個人基本資料表111下載

擬聘專任教師業界經驗服務證明書(範本)下載

擬聘編制內專任教師業界經驗認定檢核表下載

上一則

2025全國大專暨高中職學生專題製作競賽暨成果展示

下一則

【延長實習公告】114全學年度長異發動機維修股份有限公司實習申請通知

Share
Tweet
Print this page
National Formosa University © All RIGHTS RESERVED.
飛機工程系暨航空與電子科技碩士班
地址:63201 雲林縣虎尾鎮文化路64號 
電話:05-6315521 傳真:05-6312415
E-mail:ae@nfu.edu.tw
個人資料保護安全政策 | 隱私權聲明
| 當事人權利行使及申訴抱怨公告
|  資通安全管理政策
| 個資法17條應公告事項
奧博科技造訪人次 : 329933