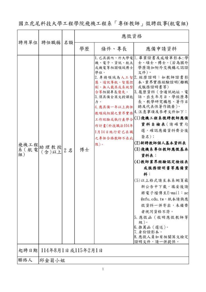
【新聘-專任教師(航電組)】114學年度第1學期徵聘專任教師2名(公告至114年2月20日截止收件,郵戳為憑) 2024-12-23 AdminAdmin 飛機工程系專任教師公告啟事(114年8月1日或115年2月1日起聘)開會通過下載 飛機工程系專任教師應徵基本資料表下載 國立虎尾科技大學飛機工程系徵聘教師應附資料自檢表下載 新聘教師個人基本資料表111下載 擬聘專任教師業界經驗服務證明書(範本)下載 擬聘編制內專任教師業界經驗認定檢核表下載